-
2026-01-12...你的兴趣或许能变现, 爱好变成为生意-2 ... 90
-
2025-12-13...[Src: 腾讯微信/鱼博士, 2025-12-13. ]
信仰的复利与平庸的终结: OpenAI发布 十年 : 回顾与2035超级人工智能预言公开信
引言:回望那个 “疯狂”的起点
2025年12月11日,OpenAI成立十周年。(CEO)Sam A... 181 -
2025-09-22...[Src: 新浪微博/小黑夜之睛, 2025-09-21. ] 股神沃伦巴菲特视角里的科技股案例:Intel 英特尔股票持股20年大亏 如果你在2000年花一万美元买(美国科技股 Intel )英特尔股票,现在大概值七千多。是的,你没看错。这不是猜的,是事实。二十五年前,英特尔是科技界的绝对霸主,市值277... 217
-
2025-04-29...津巴多普通心理学 Psychology: Core Concepts 5: 第十章 人格-6 心理学很有用 解释与众不同的人和异乎寻常的行为 人们通常会准时上班,在合唱音乐会上唱歌,或者与家人和朋友一起度过周末。对于这些寻常的行为,你并不需要人格理论来解释为什么。也就是说,针对人们会做你预期他们会做的事情,你... 200 🈶🖼️
-
2025-03-21...津巴多普通心理学 Psychology: Core Concepts 4: 第九章: 动机与情绪-3 9.1.1 工业/组织心理学:成就动机的两种视角 理解和评估员工的动机是工业/组织心理学家研究的领域。他们发现,并不是每一个好员工都有很高的成就需要,也不是每一份工作都提供了内在的挑战。事实上,麦克利兰(McClell... 204
-
2025-02-11...津巴多普通心理学 Psychology: Core Concepts-10: 第六章 思维与智力-15 关键问题:智力是一种能力还是多种能力 核心概念6.4一些心理学家认为智力包含一个一般因素——g;而另一些心理学家则认为智力是多种不同能力的集合。 在某一领域(如语言)展现出天分的人常常也会在其他领域(如数学或空间关... 185
-
-
2025-01-10...津巴多普通心理学 Psychology: Core Concepts-6: 第二章 生物心理学,神经科学与人类天性-2 1.4千克重的奇妙器官:它使我们成为人类 本章思考题:通过吉尔的经历,我们了解到了关于我们脑的组织方式和它惊人的适应能力的哪 ""... 193
-
2025-01-09...津巴多普通心理学 Psychology: Core Concepts-5: 第一章 心智,行为和心理科学-7: 六个视角-15 本章小结:心智、行为和心理科学 本章思考题心理学家会如何检验糖使儿童亢奋的说法?心理学家会采用科学方法检验这个假设。在对照实验中——为证明因果关系而设计——孩子会被随机分配到实验组或控制组,前... 185
-
2025-01-09...津巴多普通心理学 Psychology: Core Concepts-5: 第一章 心智,行为和心理科学-7: 六个视角-14 观点的来源是哪里? 在过去的10年里,很多热门的媒体都报道了儿童疫苗和孤独症之间的假定联系。但是如你所知,热门媒体并不总是一个可靠的来源。例如,他们经常引用一位医生的话,这位医生出版了一本书,... 188
-
2025-01-09...津巴多普通心理学 Psychology: Core Concepts-5: 第一章 心智,行为和心理科学-7: 六个视角-13 写一写你对研究中使用社交媒体网络的观点 列出这个问题的利弊。选择一个立场并且做出解释。对于这个复杂的问题,你的立场是什么?你是否认同Facebook研究人员的说法,他们声称用户在加入Face... 185
-
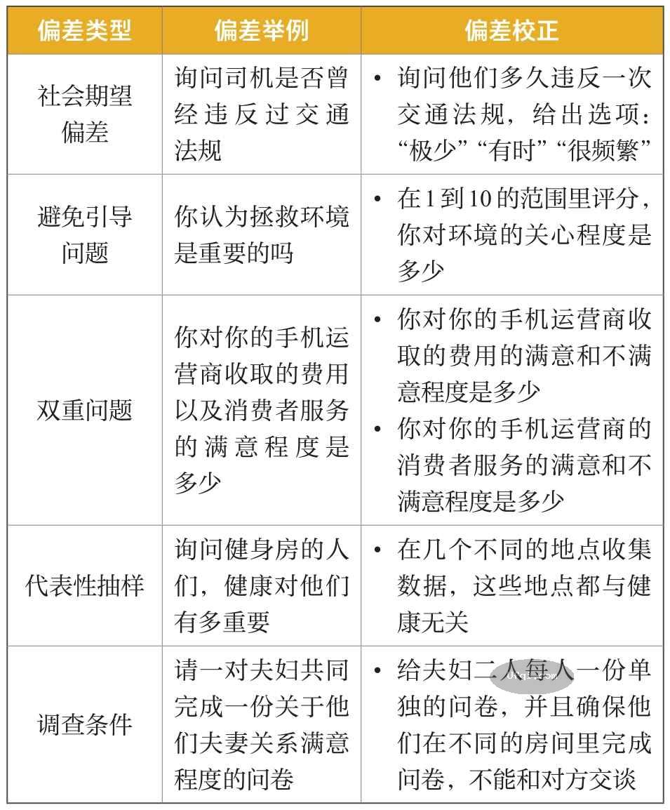
2025-01-08...津巴多普通心理学 Psychology: Core Concepts-5: 第一章 心智,行为和心理科学-7: 六个视角-11 1.9 心理学研究中的偏差和伦理问题 学习目标:描述心理学研究中的偏差和伦理问题。 1.9.1 控制偏差 协助自杀、堕胎、死刑,你对这些问题是否有强烈的情绪体验并持有鲜明的观点?如我们所见,... 183
-
2025-01-06...津巴多普通心理学 Psychology: Core Concepts-5: 第一章 心智,行为和心理科学-7: 六个视角-10 1.8.3 问卷调查 学生更喜欢哪种学习方式:听讲、自行阅读材料,还是参与亲自动手的实践活动?如果你想知道这个问题的答案,你不需要做实验或开展相关研究。你可以简单地通过问卷调查(survey... 194 🈶🖼️
-
-
2025-01-06...津巴多普通心理学 Psychology: Core Concepts-5: 第一章 心智,行为和心理科学-7: 六个视角-9 相关研究的一大缺陷是,你永远无法确定每组之间是否完全具有可比性,因为你没有随机地将人们分配到实验组,也没有操纵自变量。事实上,每个组都可能在一些重要的变量上存在差异(如获得的医疗保健或营养状况)... 211 🈶🖼️
-
2025-01-06...津巴多普通心理学 Psychology: Core Concepts-5: 第一章 心智,行为和心理科学-7: 六个视角-8 显然,科学方法并不是一个完美的系统,但它却是迄今为止检验关于自然界的各种观点的最好方法。因此,它是人类最伟大的智力成果之一。 1.8 心理学研究的5种类型 学习目标:分析实施心理学研究的5种方... 185
-
2025-01-06...津巴多普通心理学 Psychology: Core Concepts-5: 第一章 心智,行为和心理科学-7: 六个视角-6
1.6 心理学视角:你工具箱中的6种工具
学习目标:
将心理学视角应用于自己的行为。
综合起来,这6个视角对于我们全面理解人类行为都... 175 -
2025-01-02...时间的朋友跨年演讲全文-2025年: 来自未来的好消息-13: 凡墙皆是门
7
凡墙皆是门
前面我们说了,好消息来自具体的地方,来自确定的地方,来自越来越深的关系,来自点滴的改善,还来自焦点之外。 记不住也没关系,它们可以归结成一句话,这句话今年一直在我心... 237 -
2024-12-30... 津巴多普通心理学 Psychology: Core Concepts-5: 第一章 心智,行为和心理科学-7: 六个视角-5 1.5.3 社会文化视角将我们和他人联结起来 谁能否认人们彼此间有着巨大的影响呢?社会文化视角(sociocultural perspective)将社会影响的观点安置在了舞台中央。从这... 191 🈶🖼️
-
2024-12-30... 津巴多普通心理学 Psychology: Core Concepts-5: 第一章 心智,行为和心理科学-7: 六个视角-4 1.5 20世纪激增的心理学视角学习目标: 总结在20世纪出现的心理学视角。 到了20世纪,心理学领域才开始真正成长。早期的认知理论家,如冯特和詹姆斯,为新的观点铺平了道路,如行为视角... 198
-
-
2024-12-30... 津巴多普通心理学 Psychology: Core Concepts-5: 第一章 心智,行为和心理科学-7: 六个视角-3 1.4.3 格式塔的反应:“整体,而非局部” 在20世纪早期,德国是孕育心理学兴趣和研究的温床。一个著名的理论家团体反对结构主义者强调意识元素的看法,这群人认为意识远远超出了简单的感官体... 187 🈶🖼️
-
2024-12-30... 津巴多普通心理学 Psychology: Core Concepts-5: 第一章 心智,行为和心理科学-7: 六个视角-2 1.4 科学心理学的创立 学习目标: 描述科学心理学和现代认知视角的发展史。 另一个影响早期心理科学的激进观点来自化学领域,化学家们在发现化学元素的性质模式后提出了著名的元素周期表。元... 189 🈶🖼️
-
2024-12-30... 津巴多普通心理学 Psychology: Core Concepts-5: 第一章 心智,行为和心理科学-7 关键问题:心理学的6个主要视角是什么 核心概念1.2 现代心理学由6个主要视角构成,它们是生物视角、认知视角、行为视角、全人视角、发展视角和社会文化视角,每个视角都发展出了有关心智和行为的全新概念。 ... 174
-
2024-12-30... 津巴多普通心理学 Psychology: Core Concepts-5: 第一章 心智,行为和心理科学-5 相关结论是否存在会被偏差污染的可能 批判性思考者知道在什么情况下有可能出现偏差,并且可以辨认出常见的偏差类型,其中的大部分我们会在本书中探讨。但是现在,让我们先看其中一些偏差类型。 与“恐吓... 187
-
-
本页Url:
-
2026-02-03-22:38 GMT . 添加到桌面浏览更方便.
-