-
2026-04-07...从清华园到金融街: 选择 时机 与 跟对人-9
第十二节 疯狂的李二牛:魄力对等的回报 敢吗
人的欲望与能力、时机匹配,才能过得更潇洒些。2010年夏,第一批管理培训生也工作满3年了。一些人需要在内部,主动或被动的再做一次人生选择。是在集团总部部门继续待着、是去新设的专业中心,还是去... 0 -
2025-09-27...[Src: 腾讯微信/大瑞一, 2025-09-27. ] 开门招商 关门打狗 贵州连续坑杀多位投资者 (2025年9月)最近,贵州的两家企业,在互联网上上热搜了。 一,殡葬行业的叶老板 据媒体报道,2014年,叶老板被贵州铜仁招商,投资2亿元,搞了一个殡葬的项目。合同签好,开始动工建设时,叶老板发现,项目... 177
-
2025-03-04...津巴多普通心理学 Psychology: Core Concepts -3: 第八章 意识状态-8: 睡眠 8.5 睡眠:我们生命中神秘的三分之一 学习目标:评价睡眠的机理。 如果你活到90岁,那么你的睡眠时间就有将近30年。但这种神秘的精神状态是什么?睡眠的世界曾经是精神分析学家、先知、诗人和画家的领地,现在则是一个... 179
-
2024-12-29...巴西因劳工环境恶劣暂停中国比亚迪汽车工厂建设-3 然后,离谱的事情就来了!就在巴西公共劳动部持续调查的杠头上,就在(2024年)12月1日周日,一名叫吴磊(音译,Lei Wu)的劳工遭遇惨烈的腿部暴露性骨折工伤,被送往圣海伦娜医院接受急救。 ""... 174 🈶🖼️
-
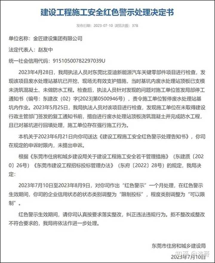
2024-12-29...巴西因劳工环境恶劣暂停中国比亚迪汽车工厂建设-2 那么,比亚迪在这起虐待劳工事件中,到底需要承担多少责任? 按照巴西官方的说法,这些中国劳工并不是比亚迪企直接雇佣的,这些劳工的雇佣方同样是来自于中国的金匠建设集团有限公司,该公司负责巴西当地比亚迪厂房还有园区的建设。
"... 177 🈶🖼️
-
2024-09-03...鸿:三代中国女人的故事-5: 人人都说好满洲-2 老师们常说满洲国是人间天堂。然而,我母亲就是小小年纪也能觉察到,如果这是天堂的话,也只是日本人的天堂。日本小孩上的专门学校,那里设备完善,有良好的暖气供应系统,光亮的地板和明净的玻璃窗。而当地的中国小孩则挤在破烂的庙宇和私人捐赠的旧房子里上课。
... 188 -
-
2024-05-20...[Src: 知乎网/王子君, 2019-05-09. ] 为什么你争执不过固执己见的大爷大妈? 因为他们的知识,顽固而又真实。
在拉各斯时,我劝黑人小哥继续读大学,不要高中毕业就去摆摊。小哥听罢一笑而过,后来还是到维岛边... 190 -
2024-05-01...[Src: 网易网/校长侃财 , 2024-04-25. ]
中国大陆内地县城基层财政入不敷出:小县城无法供养几万公职人员
(2024年4月)当前,地方财政高度紧张。
越是往基层地区,越是如此。
很多小县城的财政已经面临无米下锅的境况,然而,还有数量庞大的公职人员在眼... 177 -
2024-03-28...[Src: 联合早报/官网, 2023-11-29. ] 有钱或者有势的人到中国大陆医院就医时是什么状况?-2:血浆女
上海女子在西藏车祸后动用全体公务员献血
网传一名上海籍女子在西藏阿里地区因车祸重伤需要大量输血,其丈夫通过上海市卫生健康委员会联系,最后动用阿里地区所有公务人员为其... 183 -
2024-03-04...心理抚养:家庭子女教育养成-52:第五章 人性由情感唤醒
谈到心理养育,重点是探讨 “如何养育一个心性健全的人”。那么,心性健全最基本的要求是什么?很多人恐怕没有在意或思考过这个问题,我的答案是,养育一个心性健全的孩子,首先要让他具有人性。
人性?是不是 “人生下来... 241 -
2024-02-27...[编按: 转载于 腾讯微信/ 董三年 顾礼先生, 2024-02-26。贵州六盘水的事如果属实,那就太让人恐惧了。]
贵州六盘水企业家向政府讨要工程款被抓捕
尔俸尔禄,民膏民脂。
下民易虐,上天难欺。 如果没有法治,人就是最坏的动物,权力就是最... 199 -
2024-02-13...追忆1994年新疆克拉玛依大火Karamay-4
残生
在这场火灾中完好无损逃脱的孩子屈指可数,更多的孩子落下了终身残疾。在这次汇演中,有一个叫做《友谊伞》的舞蹈,曾获自治区一等奖,由一维一汉两个七八岁的小女孩共同表演,但第二个节目刚结束就发生了火灾,那个汉族小女孩还没来得及在众领导... 210 -
-
2024-01-29...[编按: 转载于 腾讯微信/赤焰新闻, 2024-01-28. 举报落马副省长 “担挑”40分钟被抓,被举报人随后当选人大主任至今. 原作者 陈威 林红 发自 北京。 ]
中國大陸内地奉劝在县级最好别实名举报-4:河南鹤壁秒抓举报人
中国河南鹤壁男... 183 -
2024-01-28...荣辱二十年:我的股市人生-12:第二章 筚路蓝缕-6
今天,证券行业赚钱比较容易,几百万元不算什么大钱。但当时,工商银行上海信托投资公司的证券业务是全国知名度最高、规模最大的,1989年也只有120多万元的收入,一笔买卖能赚几百万元,当年就算大买卖了。我当即召集会议进行安排,下午派出两个人飞赴该省进行... 233 -
2024-01-28...荣辱二十年:我的股市人生-12:第二章 筚路蓝缕-5
我也去做 “黄牛”
那时,上海人把从事长途贩运的人称为 “黄牛”,这种长途贩运的合法性没有正式说法,因此只能偷偷摸摸干。
我到信托公司任职不久,静安、虹口证券业务部的经理向我... 242 -
2024-01-22...时间的朋友跨年演讲全文-2022年-13:小面包店竞标怎么赢得好地段?
[33]小面包店竞标怎么赢得好地段?
怎么嵌入呢?我们不妨再来听听故事。
这个故事,发生在上海。
如果想在愚园路这种黄金地段开一个面包店,竞争对手是其他的大牌蛋糕店和网红咖啡店,那么在写竞标方案的... 233 -
2023-11-28...[編按: 轉載于 騰訊微信/ 董三年 顾礼先生, 2023-11-27。包子铺卖豆腐脑被罚后,最讽刺的一幕出现了。 ] 荒诞的世界-2:北京包子铺卖豆腐脑被罚 想了很多词,还是觉得用“委屈、可怜”来形容这家公司才是最准确的。(2023年11月)几天前,(北京)一家包子铺因为卖豆腐脑被罚... 190
-
2023-11-27...[編按: 轉載于 騰訊微信/秦鉴, 2023-11-26. 原作者:落日峡谷。 这几天的新闻充满了荒诞. ]
荒诞的世界:高龄津二孩贴补贴熏制腊肉捕狗队
有人说余华的《活着》是生不如死,《第七天》是虽死犹生。他借用刚刚去世没多久的杨飞之眼去看... 198 -
-
2023-09-25... [编按: 转载于 腾讯微信/IT求职圈, 2023-09-25. ]
"... 205 🈶🖼️ -
2023-09-13...为什么很多人辛劳一生仍然生活在社会底层?-2 三、穷人的 “稀缺头脑模式” 这是美国的一个跨学科团队在2017年的研究成果,研究内容是资源稀缺状况下人的思维方式。这项研究是心理学、行为经济学和政策研究学者协作的典范。
研究结论:在长期资源(钱、时间、有效信息)匮乏的状态下,穷人对这些稀缺资源的追... 247 -
2023-08-06...[编按: 转载于 新浪网/微博/胖子等大角星, 2023-08-03.] 中国各地意外灾害时抢险救灾邀请函是个什么鬼?厨爹:邀请函是个什么鬼? (2023年8月初)前两天,河北涿州因为你懂的原因受灾严重,很多人被困工厂、商店、小区中,苦苦地等待救援。但是,令人不解的是,那里救援力量却极其稀缺。这又是为什么?原因说起来... 206 🈶🖼️
-
2023-07-21...天津刑警奇闻录-43:再见了 玲子同志 (上) 我的办公桌上有个可爱的玩偶,是三个可爱的小猴子,一个捂着嘴巴,一个捂着眼睛,一个捂着耳朵,这三个憨态可掬的猴子个是日本的民间传说中的造型,大概意思是劝慰"... 225
-
-
本页Url:
-
2026-04-10-06:34 GMT . 添加到桌面浏览更方便.
-