-
2026-03-10...历史人物: 哲学家尼采 Salomé 与主体性的结构坍塌-3 ... 47
-
2026-03-10...历史人物: 哲学家尼采 Salomé 与主体性的结构坍塌-2 ... 47
-
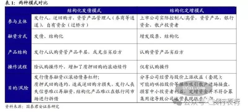
2025-05-30...与女儿谈金融-115: 债券结构化发行 金融业务的核心就是资金的融通,是资金供给者与资金需求者之间为了各自利益而进行的资金余缺的互补。而资金融通的支撑是信用,信用的高低有时候通过利率来调节,有时候还要通过一些额外的手段来变通,广义上说都可以称为金融创新。 发行债券是以债券形式... 207 🈶🖼️
-
2025-05-19... 与女儿谈金融-110: 金融债 金融债券是指银行或非银行金融机构依照法定程序发行并约定在一定期限内还本付息的有价证券。在欧美很多国家,由于商业银行和其他金融机构多采用股份公司这种组织形式,所以这些金融机构发行的债券与公司债券一样,受相同的法规管理,一般归类于公司债券。日本则... 185 🈶🖼️
-
2025-01-05...与女儿谈金融-106: 债券信用评级
债券的最大风险在于不能如期的还本付息,术语叫做违约。怎样尽可能避免出现这个问题呢?这就要对企业发行债券进行充分的评估,给债券做个评价,这既是债券定价的需要,也是防范和控制风险的需要。
这样就引入了一个债券领域的重要工作内容——债券的信用评级... 185 🈶🖼️ -
2024-12-17...与女儿谈金融-102: 债券 vs 股票 债券之所以被称为固定收益证券,是因为债券的收益相对稳定,主要依靠票息收益,虽然也有资本利得收益,但相比股票来说,债券的价格波动比较小。 债券与股票都属于有价证券。它们本身仅是一个凭证或者符号,但又都是真实资本的代表。持有债券或股票,都有可能获取一定的收益... 202 🈶🖼️
-
-
2024-12-15...与女儿谈金融-101: 债券 债券可以作为一门单独的学问,与股票有着显著差别。债券产品种类繁多,存量数额与交易金额都很巨大,已经成为证券市场的重要组成部分。按照国际市场的统称,把债券及其衍生品称为固定收益证券。这里仅做一点通俗介绍。 债券是一种有价证券,是社会各类经济主体为筹集资金而向投资... 210 🈶🖼️
-
2024-11-04...机器会思考吗? 计算机科学之父英国阿兰图灵: 计算机器与智能-5 6.4 来自意识的争论 关于这个论点,我引用了杰弗森(Jefferson)教授在 1949 年利斯特演讲(Lister Oration)中的一段话,他说:“如果我们要认为机器等同于大脑,那么机器就需要能够感受到思想和情绪,而不是偶然地涂写出十四行诗或协... 196
-
2023-10-02...[编按: 转载于 腾讯微信/牧诗 牧诗地产圈, 2023-08-23。]
离岸公司恒大地产们是如何将利润转移到海外境外的?
(2023年8月)周日我在写恒大在美申请破产保护的文章的时候,发现一张有趣的图片:
这张图片显示的是国内知名企业的注册地。除了华为注册在深圳外... 202 🈶🖼️ -
2023-01-15...人类简史:从动物到上帝-8:第六章 盖起金字塔-6
消费主义告诉我们,想要快乐,就该去买更多的产品、更多的服务。如果觉得少了什么,或是有什么不够舒服的地方,那很可能是该买些什么商品(新车、新衣服、有机食品),或是买点什么服务(清洁工、心理咨询、瑜伽课)。就连每一则电视广告,也都是个小小的虚构故事,告诉... 246 -
2022-09-11... 03 坚持不懈,小心谨慎处理好 稳增长和化风险的关系
化解风险为什么是我国当前经济运行中一项关键性、全局性问题?为什么又是一项中长期的任务?-1. 对金融风险的四点认识(1)在市场经济下,金融风险往往是伴随经济周期,在不同时期会表现出或大或小的特征。
上世纪90年代初的经济过... 207 -
2021-01-05...第四编 人格权 第一章 一般规定 第九百八十九条 本编调整因人格权的享有和保护产生的民事关系。 第九百九十条 人格权是民事主体享有的生命权、身体权、健康权、姓名权、名称权、肖像权、名誉权、荣誉权、隐私权等权利。 除前款规定的人格权外,自然人享有基于人身自由、人格尊严产生的其他人格权益。 第九百九十一条 民事主... 230
-
-
2021-01-05...第五章 民事权利 第一百零九条 自然人的人身自由、人格尊严受法律保护。 第一百一十条 自然人享有生命权、身体权、健康权、姓名权、肖像权、名誉权、荣誉权、隐私权、婚姻自主权等权利。 法人、非法人组织享有名称权、名誉权和荣誉权。 第一百一十一条 自然人的个人信息受法律保护。任何组织或者个人需要获取他人个人信息的,应... 218
-
2021-01-05...[编按: 转载于 中共中央党校(国家行政学院]官网/ccps.gov.cn, 2020-06-02.] 目录---- 中华人民共和国民法典(2020年5月28日第十三届全国人民代表大会第三次会议通过) 目录 第一编 总则 第一章 基本规定 第二章 自然人 第一节 民事权利能力和民事行为能力 第二节 监护 ... 216
-
2020-06-30...[編按: 原發於 中國計算機學會通訊CCCF,作者黃鐵軍, 2018-12-19.] 摘要:从语源来看,“information”(信息)这个名词来源于动词“inform”(通知),名词表示的是从消息发出者到消息接受者之间传递的消息,动词表示的是“传递消息”这个过程。就此意义而言,“信息”是一个与认识... 223
-
2020-05-25...合同编:明确禁止高利放贷 民法典(草案)在合同编规定:禁止高利放贷,借款的利率不得违反国家有关规定。 近些年来,随着创业潮的兴起,民间借贷的口子放得有些太开,最高人民法院于2015年8月6日公布《最高人民法院关于审理民间借贷案件适用法律若干问题的规定》的第二十六条规定:借贷双方约定的利率未超过年利率24%,出借人请... 207
-
2019-10-30...二、区块链如何为实体经济与金融市场“赋能”:范围广、跨主体、提效率、降成本 区块链技术能够广泛服务于支付清算、票据、保险等金融领域以及供应链管理、工业互联网、产品溯源、能源、版权等实体经济领域。几乎所有行业都涉及交易,都需要诚信可靠的交易环境作为行业健康发展的前提支撑。区块链通过数学原理而非第三方中介来创造信任,可以降... 218
-
-
本页Url:
-
2026-04-29-02:35 GMT . 添加到桌面浏览更方便.
-