
This is a page for GWA2 ( -吉娃兔 ) -- General Web Application Architecture.
通用网络应用(软件程序)架构
I speak in -PHP , -Java, -Perl , -Aspx and -Python .
0. What: GWA2: A web application architectual mode. 吉娃兔
基于 -GWA2 吉娃兔 可以轻便构建各种网络应用程序,
包括复杂的在线购物商城、旅游交易平台、
在线音视频播放、在线医疗/教育平台、
社群或者社交网站和新闻资讯网站等, 比如 开源通用管理信息系统软件 gMIS吉密斯, 新闻聚合 UfqiNew有福新闻
也包括各种企事业单位网上门户,在线交互及服务作业系统等.
还可以包括为NativeApp做服务器端支持, 甚至是WebApp的全部。
-GWA2 is a “General Web Application Architecture”, and based on -GWA2 developers can easily build a variety of network applications,
Including complex online shopping malls, travel trading platforms, community or social networking sites and news information sites, etc.
Also the applications include various enterprises and institutions online portals, online interaction and service operations systems.
And it also includes server-side support for NativeApp, or even all of the WebApp.
-GWA2 is one of the web frameworks which provide cross-language support for -Java, -PHP, -Perl, -Aspx and -Python at present.
E.A.S.Y
轻松启动 Easy Along, 快速产出 Swift Yield
By: Zhenxing Liu, Jason Zhang, Hao Liu
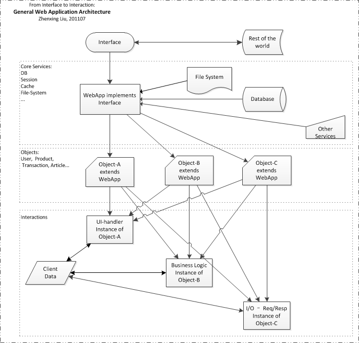
Fig.1. An overview of GWA2

Fig.2. The flowchart of GWA2 (in case of PHP)

Contents:
GWA2 looks similar with abstract factory pattern ( -R/12V8 ).
There are the interface webapp.interface, the parent and/or abstract class webapp.class which implements the interface,
and the extended classes in mod subdirectory.
Contents/目录
A. 架构设计说明/Design Sections .................................................... 5
1. Overview .................................................................................... 5
2. Interface: /inc/webapp.interface.php ........................................... 9
3. Parent class: /inc/webapp.class.php .......................................... 10
4. Actual Object: /mod/user.class.php .................................. 12
5. Front-page, view, ctrl ........................................................... 13
6. Return values.................................................................... 14
7. Output, response, view ....................................................... 16
8. MVC, Module-View-Controller ............................................... 18
9. Page navigator .................................................................. 23
9.1. Keywords used in the Page navigator ....................................... 23
9.2. Rules and examples........................................................... 24
10. Other issues .......................................................... 25
10.1. Query with multiple tables ................................................ 25
10.2. i18n, Unicode, UTF-8 ......................................................... 26
11. To-do ............................................................................. 27
12. Document history ............................................................ 27
B. 框架开发说明/Developing Sections ........................................... 29
13. 安装 .............................................................................. 29
14. 数据从后台到前端 ........................................................ 30
15. 用户请求处理流程 ...................................................... 31
16. 格式化输出 ............................................................ 32
17. 多语言版本实现 ........................................................ 33
18. RESTful地址风格实现 ................................................... 37
19. 对象、单表与多表 ................................................. 38
20. 数据表使用建议 ........................................................... 44
C. 升级与维护/Updates and Maintenances ........................... 49
21. 关于 PHP , MySQL Error Handler 错误处理机制的新探索 ................ 49
22. gwa2核心部件升级 ................................................... 52
23. GWA2更新:SQL语句写入数字型字符串 .............................. 52
24. 一例网络应用开发的bug分析 ......................................... 54
25. -gwa2安全更新 ...................................................... 55
26. 一种debug方法的实现 ............................................... 56
27. GWA2更新:SQL语句写入数字型字符串(2) ............................. 57
28. -GWA2 core updates: 容错处理,孤儿占位符 ..................... 58
29. MySQLi支持及xForm ............................................ 59
1. Usage:
please download and read, and install it.
-GWA2 Installation Script .

2. Download:
2.1. GWA2 Manual Book, 7th edition..
2.2. GWA2 full paper, v3.
3. A brief look:

-GWA2 directories

-GWA2 webapp interface

-GWA2 RoadMap
4. Update Blogs:
-GWA2 Updates
GWA2 吉娃兔 在线博客
5. -GWA2 @ -GitHub:
-github-gwa2
GWA2 吉娃兔 在线文档 Online References & Documents .
6. 联系与支持:
wadelau@ufqi.com , wadelau@hotmail.com
QQ Group: 37089684
7. -GWA2 Copyrighted.
It is welcome to deply -GWA2 for free at you convenience. Resale is prohibited without paper's authorization.
欢迎免费使用, 欲转售,请联系作者获得授权.
自 2020年起, GWA2 吉娃兔 遵循开源软件协议 Apache License 2.0.
Back to UFQI dev.
自然域名(NatureDNS): -吉娃兔 , -gwa2
Tips: 'Ctrl + F' to search in the page; right click and select 'Save as' can save a local copy of this page.
Technical support: wadelau at gmail.com .
Since Jan 2012